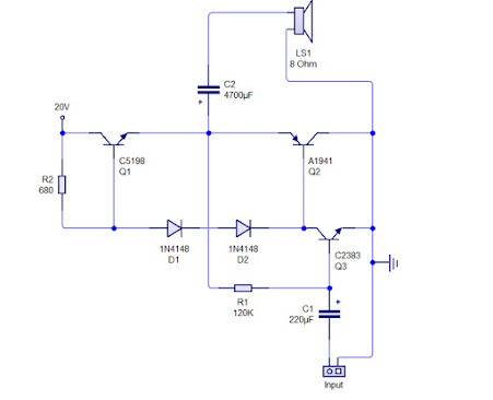
DIY Simple Deep Bass Powerful Amplifier using A1941 and C5198 - How to make Bass Amplifier on March 23, 2021 Get link Facebook X Pinterest Email Other Apps Comments
Comments
Post a Comment